Um mapa mental de inglês (mind map) é uma técnica de aprendizagem muito popular que permite que o estudante utilize todas as competências de seu cérebro para aprender e memorizar de forma eficaz e definitiva.
Este método de aprendizagem também conhecido como “mind map” ou “mind mapping” foi primeiramente desenvolvido pelo psicólogo inglês Tony Buzan nos anos 70 e foi tema de um programa de TV da BBC, denominado "Use Your Head", em 1974.
Mind map para aprender gramática e memorizar vocabulário
Justamente por imitar a estrutura através da qual nosso cérebro atua, o aprendizado através de um mind map de inglês facilita a conexão do lado esquerdo (racionalidade, lógica e linguagem) do cérebro com o lado direito (criatividade).
Assim, o mapa funciona da seguinte forma: coloca-se a ideia principal, ou temática do mapa, no centro, como se fosse o núcleo do diagrama. Todos os demais elementos relacionados com a ideia principal se posicionam em torno dela, dentro de divisões por categorias e subcategorias.
Assim, o estudo pode resultar em um exercício de memória muito eficaz a longo prazo.
Os benefícios do mind map
São diversas as formas através das quais um mapa pode ajudar o usuário a assimilar e reter informações. Por exemplo, através de um mind map, é possível:
- Identificar elementos básicos rapidamente através dos agrupamentos;
- Guardar e memorizar conhecimento sobre diversas áreas da gramática;
- Encontrar exemplos, regras e exceções rapidamente, uma vez que a estrutura do mapa é essencialmente visual;
- Criar associações visuais e informativas entre diferentes áreas de conhecimento;
- Estimular a criatividade e a concentração no momento de criação do mapa mental;
- Revisar conteúdo já estudado de forma mais rápida;
- Memorizar padrões gramaticais rapidamente graças aos vínculos lógicos entre cada ideia;
- Reter, assim, os detalhes mais mínimos sobre cada tema, devido às possíveis formas de organização em subcategorias e ramificações.
Como fazer um mind map?
Redescubra o prazer de aprender um idioma sem precisar manter um caderno de anotações ou um bloco de notas no seu notebook.
- Pegue uma folha de papel em formato paisagem e pense em uma posição e estrutura que faça sentido para você.
- No centro da folha, coloque o assunto ou tema principal do mapa dentro de uma caixa;
- Comece a posicionar as categorias primárias em caixas a partir desse centro: cada uma delas representa uma sub-ideia ou subtópico;
- Cada uma dessas categorias primárias pode abrir ramificações para subcategorias, e assim por diante – assim, exemplos, observações, exceções, etc., podem ser incluídos aqui.
- As cores, então, podem servir para separar temas primários de temas secundários e terciários e também de exemplos, exceções e anotações.
Ferramentas online para criação de mapas mentais
Você pode facilmente fazer e organizar seus mind maps no seu computador ou celular. Use um destes programas gratuitos:
Mapas mentais de inglês gratuitos para estudar
Aqui você pode encontrar alguns modelos de mapas mentais de inglês gratuitos já prontos sobre diferentes temáticas para estudar, usar como inspiração ou então salvar em sua pasta de estudos:
Mapa mental de inglês verbo to be

Mapa mental preposição inglês

Mapa mental verbos modais inglês

Mapa mental inglês simple present

Mapa mental tempos verbais inglês

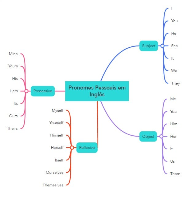
Mapa mental pronomes inglês

Mapa mental imperativo inglês

Mapa mental inglês simple past

Veja também: 5 formas de encontrar tempo para estudar inglês
Mapa mental present continuous inglês

Por fim, se você gostou deste artigo, leia também: Shadowing: Conheça a Técnica para se Tornar Fluente em um Idioma
Pronto para dar o próximo passo?
Agende seu diagnóstico gratuito e descubra o plano ideal para você.
Agendar diagnóstico gratuito